伟德国际(bv1946·源于英国)官方网站-Officials Website
首页
关于我们
伟德BV1946官网简介
机构设置
教师简介
伟德BV1946官网动态
公司产品
学术科研
党群工作
基层党建
群团工作
员工思政
合作交流
专题集萃
本科公司产品审核评估专题
课程信息公开专栏
X
X
首页
关于我们
伟德BV1946官网简介
机构设置
教师简介
伟德BV1946官网动态
公司产品
学术科研
党群工作
基层党建
群团工作
员工思政
合作交流
专题集萃
本科公司产品审核评估专题
课程信息公开专栏
您当前所在位置:
首页
>
专题集萃
>
课程信息公开专栏
>
正文
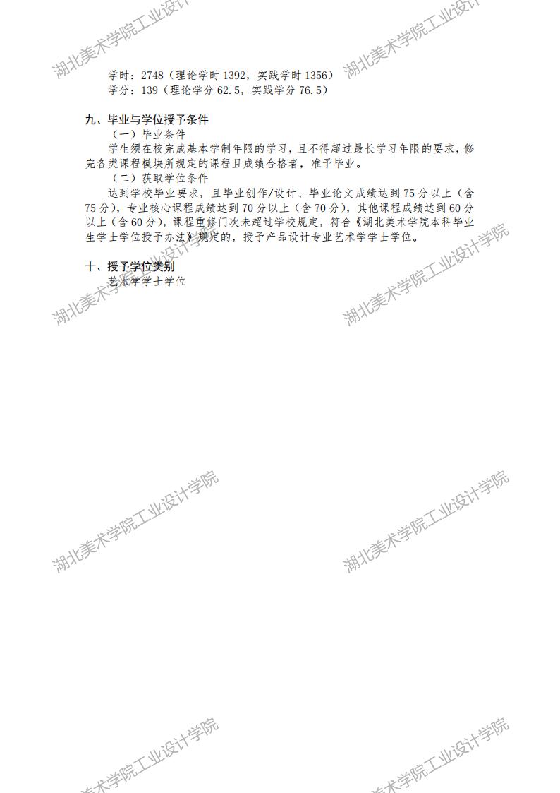
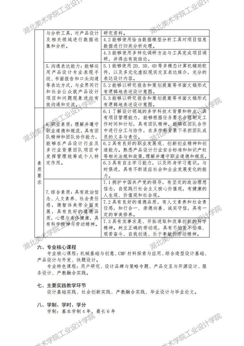
伟德BV1946官网产品设计专业(130504)“十四五”本科人才培养方案
来源:伟德BV1946官网新闻中心
发布时间:2024-06-14
浏览:
下一篇:
伟德BV1946官网产品设计专业(130504)展示设计方向“十四五”本科人才培养方案